▲ 100% the game with our Interactive Map!
▲ Zelda amiibo give Ingredients & Outfits.
▲ Best Dungeon Order and Best Echoes.
▲ Heart Pieces | Might Crystals | Tri Power
▲ Best Smoothies | All 69 Recipes

Zelda: Echoes of Wisdom (EoW) will likely take place in the same timeline as Zelda: A Link Between Worlds. Learn more about the timeline placement of the game and when it takes place in between the previous games here!
List of Contents

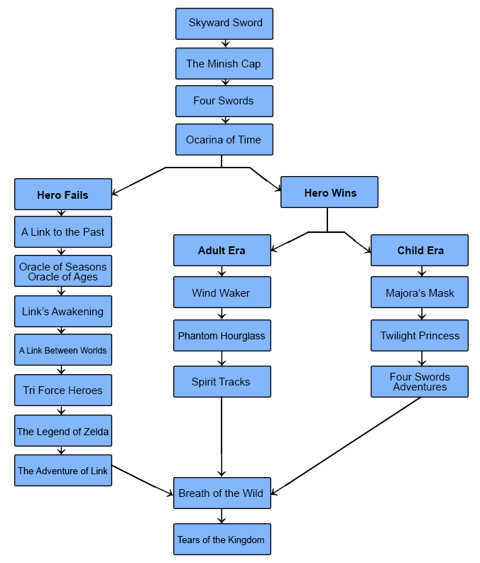
The Legend of Zelda: Echoes of Wisdom likely takes place in the Fallen Hero timeline. This is the timeline where the Hero of Time fails to defeat Ganondorf resulting to the latter stealing the Triforce of Wisdom and the Triforce of Courage.
The game's map resembles the ones used in games from this timeline specfically A Link Between Worlds. Hyrule Castle likely appears at the center of the map, similar to the previous top-down Zelda games.

The Legend of Zelda: Echoes of Wisdom may take place between the Oracle of Seasons, Oracle of Ages, and A Link Between Worlds due to its connection with the previous games.
The game's Still World resembles Lorule, the dark mirror of Hyrule from A Link Between Worlds. It also includes the two Zora races, which was only shown in the Oracle of Ages game.
Another speculation is that Echoes of Wisdom takes place after Link's Awakening. This is mostly due to the similarities between the map of Hyrule from A Link to the Past and Echoes of Wisdom and also Ganon from the former game.

A first in the series, The Legend of Zelda: Echoes of Wisdom lets you play as Princess Zelda and is the main character of the story.
Although she is playable in previous games such as Spirit Tracks, this is the first time where Zelda is the full-fledged main character.

At the beginning of the game, Link fights off enemies and defeats Ganon in a boss fight. Just as he rescues Zelda, a mysterious rift appears from the spear left behind by Ganon and Link gets swallowed up by the rift.

Just before Link gets swallowed up by the rift, he uses his bow and arrow to free Zelda from the crystal. More rifts continue to appear all over Hyrule, swallowing up not only Link but also the King of Hyrule and its people.

After the rifts appear, impostor versions of the the King of Hyrule, the minister, and general appear to take their place. The imposter king blames Zelda for creating the rifts, causing her to be imprisoned.
Zelda must escape the castle and save Hyrule and the people swallowed up by the rift.
![]() View Full Image |
| Title | Overview |
|---|---|
Skyward Sword |
Era: The Oldest Story The story of the creation of the Master Sword. A story set in the vast sky and the earth. |
The Minish Cap |
Era: A long time after the founding of the Kingdom of Hyrule Princess Zelda has been turned to stone by Vaati, who freed the Light Force from the seal. To cure Zelda, Link meets the magic hat Ezlo that makes Link's body Minish-sized. Together with Ezlo, he sets out on a journey to fix the Picori Sword and defeat the Vaati. |
Four Swords |
Era: Vaati is resurrected Vaati is resurrected, and Princess Zelda is kidnapped. With the sword that sealed Vaati, Link embarks on a journey to rescue Zelda. |
Ocarina of Time |
Era: After the Hyrule Unification War This is the first game that features Ganondorf, which is said to be the enemy of fate. Link uses the power of the Master Sword to go back and forth between childhood and adulthood to prevent Ganondorf from conquering the world. |
From Skyward Sword to Ocarina of Time, the timeline can be told with a single line.
However, due to the events at the end of Ocarina of Time, three parallel timelines were born.
| Title | Overview |
|---|---|
Majora's Mask |
Era: Sequel to Ocarina of Time, set a few months after the game. After saving Hyrule from Ganondorf, Link, who returned to his original era, set out on a journey with his beloved horse, Epona, in search of his friend Navi, who had left him. Along the way, while passing through the forest, he is attacked by a demon Skull Kid who wears a strange mask and is invited to another world called Termina. |
Twilight Princess |
Era: Hundreds of years after Majora's Mask Strange shadow monsters appear and kidnap the children of Ordon Village. Link chases the monsters to save the children, but transforms into a wolf and passes out. Link is dragged to prison and finds Hyrule shrouded in Twilight. A mysterious imp named Midna frees Link, and an adventure to save the world of light, Hyrule and the world of shadow, Twilight begins. |
Four Swords Adventures |
Era: Centuries after Majora's Mask Princess Zelda visits the sanctuary where the Four Sword is sealed with six shrine maidens. However, a shadow similar to Link kidnaps Princess Zelda and the shrine maidens. Link pulls out the Four Sword to save Princess Zelda, but at the same time breaks the seal of Vaati. |
These are titles form the timeline after Ocarina of Time where the Hero of Time returns to his original time and stops Ganondorf's ambitions from taking shape.
Except for Majora's Mask, the time gap between these games span hundreds of years.
| Title | Overview |
|---|---|
Wind Waker |
Era: After the Hero of Time wins and Hyrule Kingdom is submerged hundreds of years later A boy born on an island where the folklore of the hero of the time remains, travels over the ocean to save his sister who has been kidnapped by a monster bird. |
Phantom Hourglass |
Era: A few months after Wind Waker A story set by the sea area next to Hyrule, which is governed by a great spirit, who visits with the pirates led by Tetra in search of a new world that can become a new Hyrule. Tetra gets kidnapped by a ghost ship, so Link travels with Linebeck in order to find the ghost ship and rescue his friend. |
Spirit Tracks |
Era: Future of Phantom Hourglass, after establishing the new Kingdom of Hyrule A story about a place where the railway network had developed before people moved in, and the vast land was made into the new Kingdom of Hyrule. |
These are titles form the splinter of the timeline when the Hero of Time in Ocarina of Time stays as an adult after winning the battle with Ganondorf. Ganon returns, but the hero does not. To prevent the destruction of the world, the goddesses submerge and seal Hyrule beneath the Great Sea. After Hyrule is sealed and flooded, the era progresses to Wind Waker.
The time gaps between these games are all relatively small and they all feature the same Link from Wind Waker.
| Title | Overview |
|---|---|
A Link to the Past |
Era: The Hero of Time is defeated in Ocarina of Time and Ganon is imprisoned in the Sacred Realm in his Dark Beast form. On a stormy night, Link hears a mysterious voice in his dreams. Ganondorf is resurrected and an adventure to save Hyrule begins to prevent Hyrule from being covered in the darkness. |
| BS The Legend of Zelda: Ancient Stone Tablets | Era: 6 Years after A Link to the Past. A Japan-only downloadable Zelda game released in the Satellaview, an add-on for the Super Nintendo Entertainment System. In this game, the player controls a male or female avatar dubbed as the Hero of Light instead of Link. The hero then must acquire the eight stone tablets and save Hyrule from Ganon. Due to the nature of the games' platform, it is no longer commercially available. |
Link's Awakening |
Era: A story after subduing Ganon and embarking on a journey to train. After completing his training journey, Link loses consciousness due to a storm on his way back to home. He woke up to the call of the girl Marin at Koholint Island, an island holding a huge egg on the top of the mountain. |
Oracle of AgesOracle of Seasons |
Era: Hundreds of years after Link's Awakening. Link with a Triforce is challenged to see if he is worthy to handle its power. This work is divided into a Oracle of Seasons and Oracle of Ages. In addition to different stories being developed, there are also endings that can be unlocked by playing both. |
A Link Between Worlds |
Era: Set in Hyrule and Lorule, Hyrule's dark twin. The triforce remains a legend. Suddenly, Yuga who plans to revive Ganon appears and seals the descendants of the Seven Sages in the painting. Link will also be sealed in graffiti, but with the power of a special bracelet, he has the power to move freely on the wall, and with that power Link chases Yuga and reach the world of Lorule. |
Tri Force Heroes |
Era: A few years after A Link Between Worlds. The game takes place in Hytopia, a kingdom whose citizens are into fashion. Princess Styla holds reigns free on Hytopia until a witch known as The Lady curses her, forcing an unremovable brown jumpsuit upon her. The king recruits legendary heroes to break the witch's curse, and three young people who come there are selected as heroes and are tasked with subduing the witch. |
The Legend of Zelda |
Era: After the Kingdom of Hyrule has declined, time has passed, and divided into several smaller countries. The army of Ganon, the Great Demon King, rushes into a small country in the Hyrule region, and the national treasure Triforce of Power is robbed. Link, who was traveling at the same time, helps Zelda's nanny Impa who is being attacked by monsters. Impa tells Link that he is looking for someone who can defeat Ganon, and Link goes on a journey to find the Triforce of Wisdom to subdue Ganon. |
The Adventure of Link |
Era: 6 Years after The Legend of Zelda. Link subdued the Great Demon King Ganon and regained the Triforce of Power and Wisdom. On his 16th birthday, a Triforce emerges on the back of his hand, and Impa instructs him to head to the North Castle. At the castle, he finds a sleeping Zelda from a distant era and is ordered to look for the Triforce of Courage to wake her up from her long slumber. |
This is the timeline where Ganondorf defeats the Hero of Time and steals the Triforce of Wisdom and the Triforce of Courage. With the hero defeated, Princess Zelda and the six sages seal Ganondorf in the Sacred Realm in his dark beast form.
In this timeline, the Kingdom of Hyrule slowly declines and was divided into smaller countries.
| Title | Overview |
|---|---|
Hyrule Warriors |
Era: Unknown time and route. There is a theory that the beginning of time is different here compared to older games. A work released as Zelda's first Warriors game. Although it is set in Hyrule, it is a festive work with various Zelda characters. |
Breath of the Wild |
Era: The exact placement of this game in the timeline is unknown. We only know that it is the last in the history of Hyrule. Link answers a woman's call and wakes up in a regenerative shrine. With the guidance of the voice, he picks up the Sheikah Slate and leaves the shrine. Set in the land of Hyrule that spreads beyond, Link embarks on a journey to save Princess Zelda while learning how to fight. |
Hyrule Warriors: Age of Calamity |
Era: A story about a 100-year-old calamity set before Breath of the Wild. Unlike the Breath of the Wild, it is a Warriors game and a story in which Link, Zelda, and heroes of various races fight against a large number of monsters that can be expressed only in the Warriors series. It's a story in which the "defeat" that leads to the Breath of the Wild was decided. |
Tears of the Kingdom |
Era: Set directly after Breath of the Wild. Tears of the Kingdom is the latest game in the timeline and is the direct sequel to Breath of the Wild. Ganondorf reemerges and brings forth a new threat to the Kingdom of Hyrule. Link embarks on a journey once again to find Zelda and defeat Ganondorf. |
The above series are games whose timeline is unknown in the current version of Hyrule Hystoria. Breath of the Wild, Age of Calamity, Tears of the Kingdom are connected stories, but since we do not know which timeline the Breath of the Wild is in, we expect that future releases will reveal this information.
The popular theory is that Breath of the Wild is the convergence of the three parallel timelines that splintered off at the end of Ocarina of Time, with Tears of the Kingdom following directly after Breath of the Wild.
The info on timelines described above has been compiled based on currently confirmed knowledge about the series.
The Hyrule Historia has officially stated that the setting of each era may change someday, and every time a new game appears, the setting of the era changes due to new discoveries and new interpretations like a history textbook.
Release Time and Countdown
Updated 9/26/2024
Learn about the Zelda: Echoes of Wisdom's release time and release date.
All Preorder Bonuses
Updated 9/20/2024
See all preorder bonuses from different retailers when you preorder Zelda: Echoes of Wisdom!
Can You Play Co-Op or Multiplayer?
Updated 10/1/2024
See whether Zelda: Echoes of Wisdom will include multiplayer support!
List of Trailers
Updated 10/2/2024
Watch all the trailers for Zelda: Echoes of Wisdom here!
Hero Mode Difficulty Differences
Updated 10/1/2024
See all the differences between Normal Mode and Hero Mode in this guide!
When Does Echoes of Wisdom Take Place?
Updated 10/3/2024
Learn the timeline placement of Echoes of Wisdom in this guide.
Nintendo Switch Lite Hyrule Edition Guide
Updated 9/12/2024
Learn the release date, bonuses, and stores available for pre-order here.
Is There a Demo?
Updated 10/2/2024
Will the demo shown in game events be downloadable?
How to Preload and File Size
Updated 9/15/2024
Here's a guide on how to preload the game after purchasing and its file size!
Easter Eggs and Secrets
Updated 10/4/2024
See all the Easter Eggs and Secrets you may have missed in Echoes of Wisdom!
Will There Be Expansion Pass DLC?
Updated 10/2/2024
Learn about the likelihood of a DLC being added and its speculated content in here!
Combat Explained
Updated 10/2/2024
Learn more about the combat mechanics of Zelda: Echoes of Wisdom!
New Gameplay Features
Updated 10/2/2024
Learn more about the new gameplay features and mechanics of Zelda: Echoes of Wisdom!
How Long to Beat
Updated 10/3/2024
Learn about the hours needed to complete Zelda: Echoes of Wisdom.
The Legend of Zelda: Echoes of Wisdom Walkthrough & Guides Wiki
Timeline Placement: When Does Echoes of Wisdom Take Place



Genshin Impact Walkthrough & Guides Wiki
Honkai: Star Rail Walkthrough & Guides Wiki

Umamusume: Pretty Derby Walkthrough & Guides Wiki
Pokemon Pokopia Walkthrough & Guides Wiki

Resident Evil Requiem (RE9) Walkthrough & Guides Wiki

Monster Hunter Wilds Walkthrough & Guides Wiki

Wuthering Waves Walkthrough & Guides Wiki

Arknights: Endfield Walkthrough & Guides Wiki

Pokemon FireRed and LeafGreen (FRLG) Walkthrough & Guides Wiki
Pokemon TCG Pocket (PTCGP) Strategies & Guides Wiki

Diablo 4: Vessel of Hatred Walkthrough & Guides Wiki

Fire Emblem Heroes (FEH) Walkthrough & Guides Wiki
Yu-Gi-Oh! Master Duel Walkthrough & Guides Wiki
Super Smash Bros. Ultimate Walkthrough & Guides Wiki

Pokemon Brilliant Diamond and Shining Pearl (BDSP) Walkthrough & Guides Wiki

Elden Ring Shadow of the Erdtree Walkthrough & Guides Wiki

Monster Hunter World Walkthrough & Guides Wiki
The Legend of Zelda: Tears of the Kingdom Walkthrough & Guides Wiki

Persona 3 Reload Walkthrough & Guides Wiki
Cyberpunk 2077: Ultimate Edition Walkthrough & Guides Wiki
© Nintendo. The Legend of Zelda and Nintendo Switch are trademarks of Nintendo.
The copyrights of videos of games used in our content and other intellectual property rights belong to the provider of the game.
The contents we provide on this site were created personally by members of the Game8 editorial department.
We refuse the right to reuse or repost content taken without our permission such as data or images to other sites.